This system is the result of building and iterating on outbound pipeline generation across multiple B2B companies. The core idea is straightforward: instead of relying on a single channel, I built an end-to-end system that reaches prospects across six or more channels simultaneously, with AI handling personalisation, follow-ups, and objection handling at every stage.
The system is not designed to sell. It generates interest and engagement through different channels while still sounding personalised and, where possible, human. Everything leads towards sales pipeline generation.
A note on timing: This system was built in March 2025. The core logic and overall approach still hold up well, but if I were rebuilding it today, some of the tooling choices would be different. The automation space has improved drastically since then - I would consider using n8n instead of Make.com for orchestration, and Make.com itself has since introduced AI agents and new ways to connect workflows that did not exist when this was built.
There is also some honest duct taping in parts of the system. It works, and the architecture is solid, but some of the workarounds I had to put in place are now much easier to solve with the tools available today. The strategy and thinking behind the system remain relevant; the specific implementation would just be cleaner with current tooling.
System Overview
At a high level, the entire system breaks down into three core stages:
- 1.Design or refine the offer based on the target market.
- 2.Gather and enrich the data to build a qualified prospect list.
- 3.Run automated outreach across multiple channels, from CRM to sales pipeline and created opportunity.
Interactive System Flow

Phase 1: Define the Ideal Buyer Persona & Market Segment
Everything starts with defining who we are going after. Before any outreach happens, we need to clearly identify the ideal buyer persona and the market segment we want to target. This determines everything downstream: the offer, the data sources, the channels, and the messaging.
The specifics here matter. Are we targeting enterprise corporations, mid-market SaaS companies, or local service businesses? The answer dictates our entire approach, from where we find data to which outreach channels will be most effective.
Phase 2: Create the Offer
Once the ICP and market segment are locked in, the next step is to design or adjust the offer. The offer needs to resonate with the specific audience we defined. A generic pitch will not work; the offer should speak directly to the pain points and priorities of the target segment.
This is where the system starts to differentiate itself. Because we know exactly who we are targeting, we can craft an offer that feels relevant and timely rather than one-size-fits-all.
Phase 3: Data Sourcing
Data is the foundation of the entire system. There are three primary approaches to building your prospect list:
The Three Approaches
- 1.Buy the data as-is from existing providers and use it directly.
- 2.Scrape the data from scratch using public sources and enrich it yourself.
- 3.Hybrid approach: buy a base dataset and enrich it with additional data points.
In my experience, purchased data is rarely perfect. By gathering the data yourself, you get better results and have more control over where it came from and how accurate it is. The hybrid approach often works well as a middle ground.
Enterprise vs. SMB Data
The data sourcing strategy changes depending on who you are targeting. For enterprises and large corporations, the data typically already exists, especially in English-speaking markets. LinkedIn and other professional platforms provide a solid foundation. For smaller targets, like local service businesses, the data often will not exist in standard databases, so you need to get creative.
When data does not exist in standard B2B databases, it usually still exists somewhere. It might be on a website, Google Maps, Shopify, or in some sort of directory. You just need to find it and enrich it.
Data Sources
There are many places to gather prospect data. Some examples:
- X (Twitter)
- Snapchat
- Crunchbase
- G2
- Trustpilot
- Google Maps
- Companies House
- Shopify App Store
- Yellow Pages
- Wikipedia
- Industry directories
- Any public data platform
Enrichment
Once you have the raw data, enrichment is highly recommended. In most cases, I would do at least some version of it. Enrichment adds contact details, company information, and other data points that make personalisation possible.
Enrichment can be done through multiple tools, often chained together in an automated pipeline:
- Clay - plug-and-play enrichment with customisation
- ContactOut, Apollo, Hunter - contact finding and verification
- Phantom Buster, Apify, Browser AI - web scraping and automation
- Clearbit - company and contact enrichment
- OpenAI, Perplexity - AI-powered research and data extraction
- NeverBounce - email validation
- Zapier - workflow automation between tools
The enrichment process is often a multi-step automation. We gather data, run it through several enrichment steps, and validate the output at each stage. Once enriched and validated, the data gets uploaded into the CRM, which can trigger the outreach automation.
Drip-Feeding
An important principle: upload data in phases, especially at the beginning while you are testing. Start with small batches, measure results, and then increase the volume. This matters because the outreach is a multi-step process across multiple channels, and messages compound quickly. What starts as a trickle turns into a high volume of conversations very fast, especially if you do not have AI automation in place to handle responses.
Personalised Videos
As part of the data preparation, we can also create personalised videos at scale. This can be an AI avatar delivering a personalised script, or a screen share embedded into a video. The screen share approach works particularly well because it feels completely personalised to the recipient, even though the underlying script is templated. We can call out their name and reference their specific situation while keeping the core message consistent across thousands of videos.
Phase 4: Multi-Channel Outreach
From the CRM, we run outreach through six channels. Some are more common and crowded than others, but the point is diversification. Not every prospect is active on every channel, so covering multiple touchpoints increases the chances of getting through. The channels can be mixed and matched in different sequences, and performance can be analysed to double down on what works best for each industry.
One critical rule: all outreach channels should use dedicated accounts, separate from your regular business channels. I have had cases where business email accounts got blocked, and rebuilding the reputation was a painful process. The full rationale and recommended tooling for this separate infrastructure is covered in the Infrastructure & Tools section below.
Email remains a core channel for B2B outreach, even though it has changed significantly over the years. Higher volume is needed to get the same reach, and warm-up periods are essential.
Emails need to be warmed up for at least four to five weeks, gradually increasing send volume. Each account can send roughly 30 emails per day. You can scale by adding more accounts and calculating the volume needed based on your target list size.
I use Instantly for email outreach, which works well and has advanced tools for managing warm-up, deliverability, and sequencing. The key is setting up dedicated campaigns that supplement the other channels rather than operating in isolation.
LinkedIn outreach can be automated for connection requests, messages, and follow-up sequences. It is one of the more effective channels for B2B because prospects are already in a professional context.
As with emails, we can embed personalised links and UTM parameters in messages. This allows us to redirect prospects to personalised landing pages and track engagement precisely.
WhatsApp is an interesting supplementary channel. Like emails, we can embed specific links with UTM parameters so each recipient gets a hyper-personalised message and a link that directs them to a personalised experience.
WhatsApp also requires a gradual warm-up to avoid account restrictions. The advantage is that open rates tend to be very high compared to email.
SMS
SMS is a more delicate channel. In most cases, it requires having an entity specific to the country you are targeting, and there are compliance considerations. People can report messages, and numbers can get blocked.
That said, depending on the industry and whether the target audience uses SMS actively, it can be a valuable touchpoint. The key is careful positioning of the message and treating it as a supplement to other channels rather than a primary outreach method.
AI Calls
AI calls are a powerful channel when done correctly. After extensive testing, I found that trying to sound or pretend to be human does not work. Transparency is much more effective.
Every call uses a personalised approach: it references the specific person, has objection handling built in, and has a clear goal. The script starts with something direct, like "I am delivering a message on behalf of [person], can I tell you?" This is quick, and most people are curious enough to say yes.
From there, the conversation aims for micro-yeses, gradually leading towards the desired outcome, whether that is passing a message, booking a call, or forwarding to a salesperson if the prospect is qualified.
Important details: keep it to two sentences maximum before pausing for engagement. Voice, tone, accent, speed, and tonality all make a difference and require optimisation for each market.
Letters
Physical letters are an underutilised offline channel. They can be AI-generated with a personalised template, then printed and sent in bulk. The cost is roughly $1 to $1.50 per letter, and volumes of up to 5,000 per day are possible, making it highly scalable.
Letters tend to be ignored by most outbound practitioners, which is exactly why they can stand out. They also create a natural follow-up opportunity: after sending a letter, you have a reason to follow up through another channel, referencing the letter you sent.
AI-Powered Personalisation
The backbone of this system is AI-driven personalisation. The CRM uses AI to research and personalise every message before it goes out. In the system I built, I scraped every lead and used Perplexity to personalise messages on both a company level and a person level.
This goes deep. The AI research can uncover personal details, like hobbies, interests, recent achievements, or career moves, which can then be woven into the outreach messaging. If someone is into fishing or go-karting, that information can make a message feel genuinely personal rather than templated.
Personalised Landing Pages
Beyond personalised messages, we can also send prospects to personalised landing pages. The setup is straightforward: the website is configured to personalise content based on UTM parameters embedded in the outreach links. This means the landing page can be customised per industry, per person, per pain point, or per department.
Combined with personalised videos embedded on these pages, the experience feels entirely bespoke. Scaling this to 2,000 to 5,000 personalised experiences is not a problem as long as the links and UTM parameters are set up correctly.
Behind the Scenes: The Automation Engine
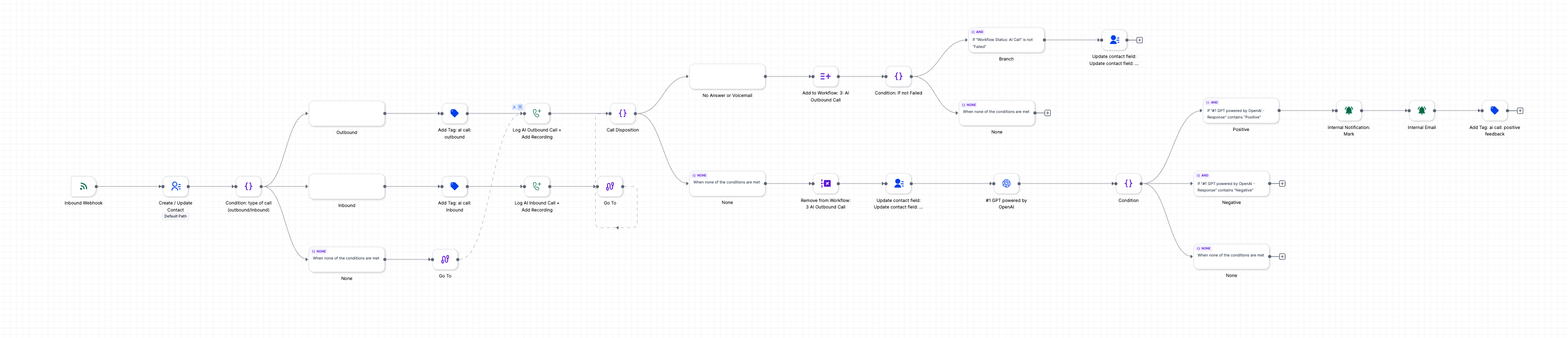
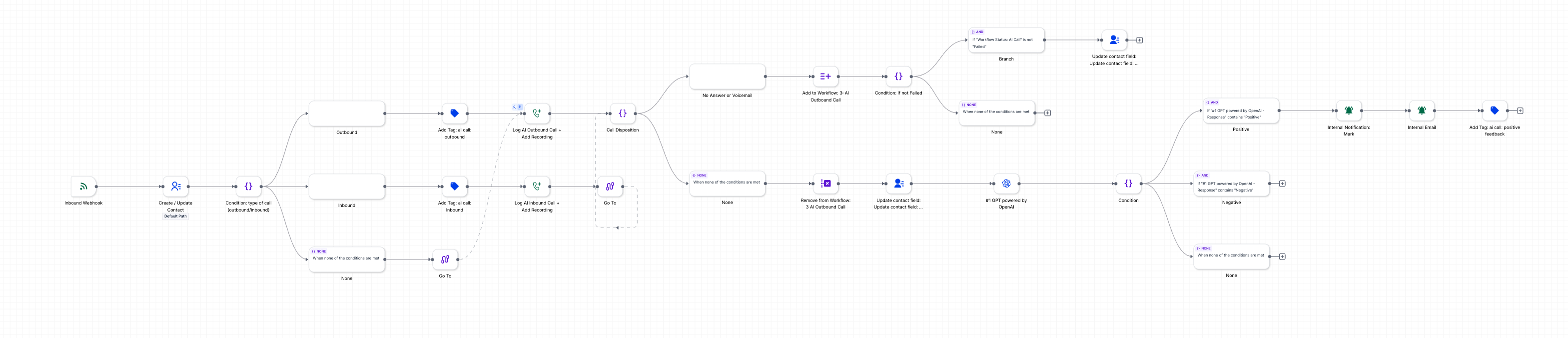
Everything described above runs on a single CRM with dozens of interconnected automations. Below is a walkthrough of the actual workflows powering the system - from AI research and data enrichment through personalised messaging, AI call sequences, and email campaign management. Each screenshot is taken directly from the live production environment.

The complete automation engine - every workflow, trigger, and branch in one view
The Orchestration Layer: Make.com
The CRM handles the internal workflow logic, but the real power comes from how it connects to external services. Every automation shown above triggers outbound actions through Make.com, which acts as the orchestration bridge between GoHighLevel and the rest of the stack.
The pattern is consistent: a webhook fires from the CRM whenever a contact reaches a specific stage, and Make.com picks it up and routes it to the right destination. AI research flows send prospect data through Perplexity AI and OpenAI to enrich contact and company records before writing them back to the CRM. Lead creation flows push qualified contacts into Instantly for email campaigns, with separate routing for fresh accounts and warmed-up senders. There is even a physical mail flow where OpenAI generates personalised letter copy, creates a Google Doc from a template, and uploads it to Google Drive for dispatch through Pingen.
Each scenario runs independently and has its own error handling with break modules, so a failure in one flow never blocks the others. The cleanup automation is just as important: when a lead responds or is disqualified, a separate scenario removes them from active Instantly campaigns with rate-limited API calls to stay within platform limits.

The Make.com dashboard - 7 active scenarios connecting the CRM to external services via webhooks
Below is the actual Make.com blueprint for the AI Finder scenario - the largest and most complex automation in the stack. It handles contact enrichment through Perplexity AI and OpenAI, website discovery, LinkedIn matching, and data validation before writing structured results back to the CRM. You can import this directly into Make.com to inspect the full flow.
AI Finder - Research & Enrichment Blueprint
The complete Make.com scenario for AI-powered contact and company enrichment. Includes Perplexity AI deep research, OpenAI structuring, LinkedIn matching, website discovery, and CRM write-back with error handling and retry logic.
{
"name": "AI Finder: Website, Email, Phone, LinkedIn, Job Title...",
"flow": [
{
"id": 14,
"module": "gateway:CustomWebHook",
"version": 1,
"parameters": {
"hook": 1000000,
"maxResults": 1
},
"mapper": {},
"metadata": {
"designer": {
"x": -2041,
"y": 2104
},
...AI Replies & Pipeline Handoff
For almost all channels, we can set up AI-powered reply handling and objection management. This can work natively within the CRM, directly on the channel (like AI call responses), or through third-party integrations for platforms like LinkedIn.
Everything is monitored centrally. AI call transcriptions get pushed back into the CRM automatically, so there is no need to navigate across different platforms. Each interaction is tracked, and there are triggers at every step to detect when a prospect shows genuine interest or raises their hand.
The Critical Handoff
This is one of the most important parts of the system: knowing when to stop the automation and let humans take over. When a prospect is qualified and has shown interest, it is critical to pause the automated sequences and flag the lead for a salesperson to follow up immediately. The worst thing that can happen is AI continuing to send automated messages to someone who has already engaged and is ready to talk.
Salespeople can follow up immediately because the system triggers alerts in real time. AI can also book appointments directly, either through the website, through AI replies, or by redirecting to a scheduling link.
Nurture & Pipeline Generation
Across all channels, the system nurtures prospects towards pipeline generation. The sequencing, timing, and channel mix can all be adjusted based on what the data shows is working. Some industries respond better to certain channels, and the system is flexible enough to adapt.
Outbound Infrastructure & Tools
Running outbound at scale means operating outside your primary business infrastructure. This is not optional. When you are sending thousands of cold emails, running automated LinkedIn sequences, and making AI calls, accounts will inevitably get flagged, throttled, or temporarily banned. This is a normal cost of operating at volume, and it happens to everyone. The key is making sure it never touches your primary systems.
The entire outbound stack should run on separate domains, separate inboxes, and separate accounts from your main business presence. I call this a "burner setup" or "burner accounts." These are dedicated, expendable assets: if a sending domain gets blacklisted or a LinkedIn profile gets restricted, it does not affect your core brand, your main email deliverability, or your primary CRM. You simply replace the affected account and keep moving.
The separation is strict in one direction only. Outbound runs independently, but when a prospect responds positively or shows genuine interest, that interaction gets routed back into the primary system. Qualified replies, booked meetings, and warm leads flow into the main CRM (for example, HubSpot) where salespeople pick them up. The outbound infrastructure generates the pipeline; the primary system manages it.
Recommended Tool Stack
Below is the tool stack I have used or evaluated for running this kind of outbound system. These tools operate outside the primary business infrastructure and are specifically chosen for scale, reliability, and integration with each other.
| Category | Tool | Role | Est. Monthly Cost |
|---|---|---|---|
| Cold Email Sending | Instantly.ai | Automated cold email at scale. SISR rotation, inbox placement testing. | ~$97 |
| LinkedIn Automation | Expandi | Cloud-based LinkedIn outreach. Dedicated IP, safe at volume. | ~$99 |
| Outbound Orchestration | Clay | Data enrichment and workflow builder. 150+ data providers. Claygent AI. | ~$149+ |
| Contact Database | Apollo.io | 275M+ contacts. Primary prospecting source. | ~$50 |
| Email Verification | Bouncer | 98% accuracy, toxicity scoring, domain protection. | Usage-based (~$50) |
| Contact Verification | Prospeo | 98% email accuracy, 7-day data refresh cycle. Secondary verification. | ~$39 |
| Web Scraping (AI/LLM) | Firecrawl | Plain language data extraction. API-first. LLM-ready output. | ~$16 |
| Web Scraping (Pre-built) | Apify | 5,000+ pre-built scrapers. LinkedIn, Google Maps, social. | ~$29 |
| Technographic Data | BuiltWith | 670M+ websites, 58K+ tech taxonomy. Frontend and infrastructure detection. | ~$295 |
| Technographic (Job Intel) | TheirStack | Job posting NLP. Detects backend and internal tools BuiltWith misses. | ~$50 |
| AI Voice | Vapi | Modular voice AI. 14+ TTS providers, any LLM. Outbound calls. | Usage-based (~$100) |
| Voice Generation | ElevenLabs | Voice cloning and TTS for content, video narration. | ~$22 |
| Sales Intelligence | LinkedIn Sales Navigator | Required for Expandi. Contact search, account targeting. | ~$80 |
| CRM / Funnel Builder | GoHighLevel | Outbound CRM, funnels, and campaign management for the burner setup. | ~$97 |
| AI Personalisation | OpenAI API | Outbound email personalisation, AI copy generation, research summaries. | ~$50 |
| International Calling / SMS | Twilio | International phone numbers, SMS, and calling infrastructure for outbound. | ~$100 |
| Estimated total if all tools adopted | ~$1,323/mo | ||
Not every tool is needed from day one. Start with the core stack (a sending tool like Instantly, a data source like Apollo, and an orchestration layer like Clay) and layer in additional tools as the system matures and volume increases.
Tools Evaluated & Removed
During research, I evaluated a much larger set of tools. The following were removed because they were redundant, outperformed by alternatives, or covered by the tools already in the stack.
| Removed Tool | Reason | Replaced By |
|---|---|---|
| Hunter | 32.5% effective enrichment rate, 11.2% bounce rate | Apollo + Prospeo |
| Wiza | Overlaps with Apollo | Apollo |
| Dropcontact | Overlaps with Prospeo | Prospeo |
| Findymail | Overlaps with Prospeo | Prospeo |
| BetterContact | Overlaps with Prospeo | Prospeo |
| FullEnrich | Overlaps with Clay waterfall enrichment | Clay |
| NeverBounce | Same price as Bouncer, fewer features | Bouncer |
| Phantombuster | Legacy model, 20hr/mo cap, no enterprise plans | Apify |
| Octoparse | Mid-market only, missing from 2026 benchmarks | Firecrawl + Apify |
| Browser AI | Redundant with Firecrawl | Firecrawl |
| OutboundSync | Niche, covered by Clay orchestration | Clay |
| Freckle.io | Covered by Clay + Apollo | Clay |
| Mantiks | Limited enterprise validation | Clay |
| Cargo | Covered by Clay orchestration | Clay |
| Unify | Outbound only, Clay + Warmly cover broader | Clay |
| Ocean.io | ICP building covered by Apollo + Clay | Apollo + Clay |
| DiscoLike | ICP building covered by Apollo + Clay | Apollo + Clay |
| Exa | AI search covered by Perplexity + Firecrawl | Perplexity + Firecrawl |
| Manus AI | General AI agent, no specific ABM advantage over Clay + n8n | Clay + n8n |
| Tavily | AI search API covered by Perplexity + Firecrawl | Perplexity + Firecrawl |
| LoneScale | Job change monitoring, niche. Midbound covers this better. | Midbound |
| Make.com | Redundant with n8n for automation. n8n is the standard. | n8n |
The goal is not to use the most tools but the right tools. Consolidating around fewer, more capable platforms (especially Clay as the orchestration layer) reduces complexity, cost, and the number of integrations to maintain.
Beyond Outbound
The outbound system described above is the core, but there are additional capabilities that plug into it to extend its reach.
Advertising & Custom Audiences
Personal emails cannot be used for direct outreach, but they can be used to create custom audiences for advertising. From there, we can also build lookalike audiences to expand reach. This means the enriched data never goes to waste, even when it cannot be used for cold outreach directly. We can run ads to target key accounts or specific personas within our ICP and segment.
Enterprise Campaigns
For high-value accounts, we can create custom enterprise campaigns that blend offline and digital channels. These are dedicated, account-specific campaigns designed to engage key stakeholders within a single organisation from multiple angles.
Anonymous Traffic Identification
We can identify anonymous companies or contacts visiting our website and feed them back into the outreach system. This turns passive website traffic into actionable leads that can be targeted through the same multi-channel approach.
Existing List Upload
Existing contact lists can be uploaded into the system to re-engage or enrich further. Combined with the enrichment pipeline, old data can be refreshed and fed into active outreach campaigns or used for audience building.
From the Blog
This system is part of a broader growth methodology. To understand the strategic framework behind it, read the Growth Hacking Framework. To see real-world results from companies applying similar tactics, check out the Case Studies.
Interested in implementing something like this for your business? Get in touch.














